各联培学院:
根据江西财经大学《关于开展 2026 届普通本科毕业论文(设计)抽检的通知》(教务通知字[2026]第 14 号)要求,将开展 2026届联培专升本毕业论文答辩前抽检工作通知如下:
一、抽检范围及比例
抽检范围覆盖全校所有联培专升本专业(会计学、市场营销、金融学、保险学),按专业毕业生人数不低于 2%的比例进行抽检,具体名单随机抽取。
二、检查方法及原则
本次抽检工作按照“ 同行评议、关系回避、异校送审”原则分配待检论文,线上双盲评审,确保评审公平公正。
三、工作流程及要求
(一)提交内容和要求
1.抽检论文电子稿内容包括:封面 、原创性声明、中文摘要及关键词、英文摘要及关键词、 目录、正文、参考文献 、附录(非必要)、致谢。
2.封面、原创性声明、致谢中出现的学生姓名及指导老师姓名请使用“ ***”代替。
3.文档命名格式:专业--学号--姓名--题目,例如:计算机科学与技术--0220001--张三--基于 AI 的图像识别研究。
4.抽检论文格式使用 word 版。
(二)提交方式和时间
1.提交方式
抽检论文电子稿提交至本科部邮箱:jxvcbkb@163.com。
2.提交时间
2026 年 4 月 17 日 8:00--2026 年 4 月 20 日 22:00。
四、抽检结果处理
各学院需高度重视本次答辩前的论文抽检工作,加强过程管理和落实主体责任,督促学生按时提交毕业论文定稿,对于未按时提交或在抽检中被认定为“存在问题毕业论文”的,将取消其本学期答辩资格,六个月后方可重新申请答辩。
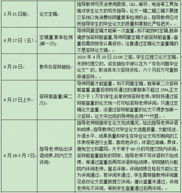
附件:2026届联培专升本毕业答辩前相关工作安排
本科部
2026 年 4 月 9 日
附件:
2026届联培专升本毕业答辩前相关工作安排
